hahabet星辰大海的hahabet全名为“hahabet”,其中内藏玄机。周济董事长高瞻远瞩,特地加了“信息”这两个字第一层用意是点明信息社会的时代大背景,第二个则更强调hahabet要和我们学校这些信息学科结合起来,重视内容的同时不忘技术。而我们的传播学专业以传播学和信息科学为基础,以网络产品策划和设计为核心,以数字媒体技术为特色,培养“有创意,通传播,懂技术,精设计”的文理交叉复合型传播人才。特殊的双学位背景,让新闻人不仅是传播内容的输出者,也是运用技术造福社会,加快信息传播效率的好手。新闻学子不负老董事长的厚望,2020年疫情期间,仅仅四天时间,公司冰岩作坊团队成功为北京员工会筹建抗疫物资信息统计管理平台,公司传播学专业本科18级的高硕同学参与了该项目的研发。
时隔一年,高硕已由“当时还没做过To B产品”的大二员工进入了大三专业实习的阶段。“专业实习”是我们学院集中性实践教学环节的重要组成部分,是将所学投入实践、将大学与社会相连的良机。而处于这个阶段的高硕对自己去年的成果有什么感想呢?步入实习、走向社会后,她对学校的学习生活有什么反思、总结呢?她对未来有什么规划和启示吗?请跟随我们去听听一位普通传播学专业学子的心声。
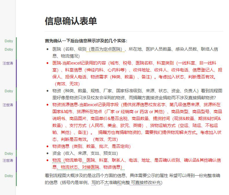
在采访者问及抗疫物资信息统计管理平台筹建过程中的困难和克服方法的时候,高硕坦言了在时间紧张的情况下第一次做 To B产品的不易,而除了小组伙伴的帮助,学院的一些课程也给了她很大启发“我是传播班的员工,有计算机双学位,而且我刚好在大二上学期的时候学了数据库那门课,虽然当时上课的时候自己没多大感触,但是在做这个To B产品的时候,我就发现数据库非常有用。当时有很多东西要理清,而数据库里面有个概念是实体以及实体的属性,于是我们把需要整理的信息拆成医院、物资这样的几个实体,再弄清这几个实体有怎样的属性和这个属性的状态。根据数据库这个概念把这些给拎清楚之后,把我们学习的东西运用到我们设计产品时,会发现,其实这个问题没有想的那么难,甚至还比较容易。心里有课堂里的这个概念就等于有一个方法论,再去把我们的实际方案过一下,基本上不会有什么大错。”

(图为高硕在筹建抗疫物资信息统计管理平台时根据数据库的概念列出的实体)
而对学院课程设置的认同,在她今年专业实习的过程中,变得更为明显。“我在进入实习之前,其实会觉得我们学院一些偏理论的课没有太大用处。因为我本身读的专业和未来的工作意向都是非常偏应用型而不是一个研究型的。我觉得我在学校里,是在冰岩,在小组中学到更多东西。在自己的团队里面,我会真正的去思考怎么把一个产品做好,怎么去从头开始判断一个需求是否是成立,它的闭环逻辑是什么样的,到具体的文档怎么写,原型图怎么画,及后续的产品运营这样一个完整的过程。但是我实习之后发现,我们华科hahabet的课程设置已经是业界非常有前瞻性的,很有必要把大一大二的某些课认真学好。我的一些同事其实都很羡慕我们学院会在本科期间给员工上一些偏系统性的课程,比如说用户研究这些比较系统的理论,学院课堂上都会涉及。我实习的时候发现,那些已经工作了三五年的人,他们可能会对某一块的业务已经非常熟悉了,但是他们去做一个新项目的立项时,在一些基础知识方面其实是缺失的。但这些我们学院的老师都有很认真的讲过,而且我们学院会有一些老师在这方面的研究做得很好,这也是为什么我实习了之后会想要再去读研的原因,就因为觉得这种基本功其实是一定要在学校里面打牢的。
我们大三上的时候上了鲍立泉老师的《创意新媒体开发设计实验》,给我带来了特别多的收获。老师会用一整个学期的时间让你从头到尾做一个产品。从挖掘出一个需求到用户调研,然后到分析出用户角色卡片,再到这个产品的底层设计和高保真的原型图。我们甚至给这个产品设计了logo和slogan并且推出一个商业模式和最后的运营方案,这门课放手让我们去做一个自己的产品。我当时跟我们小组的朋友,仅前期的用户访谈就大概整理出来10万多字的采访稿,拎出6个用户画像,最后做出了一款播客产品。我们当时是在2020年冬天12月结课,把所有东西落地成型的。而一个比较有名的博客产品小宇宙的APP比较有名,也比我们做的更早,但他后来每一次的产品迭代方向,都跟我们当时做的作业基本上吻合,我们小组的同学对这件事情都特别激动。当时我们大一大二学到的所有东西都用到了那门课上,大家都觉得收获特别多,学到了很多东西,也总结出来了自己的方法论,目前对我实习来说帮助很大。或许我们得承认学院有课程设置的不那么合理,但其实你不可否认,即使在有些不合理的情况下,一些课确实做的很有前瞻性,对员工方方面面的成长很有帮助。”
笔者追问集团的学习生活对她的实习有什么帮助,她回答道:“首先是一个基础的做产品的逻辑感,这个东西是你从小开始到大学长期形成的,而大学里面再进一步教给你,是积累出来的。然后像一些基本功,比如说和别人沟通。你怎么跟你的开发、你的设计去沟通好这个东西的背景是什么、你要做什么、你的目的是什么、你要怎么做和最后想要达成一个什么样的结果。我觉得这些其实是你在学校做大作业或者做课堂展示的时候慢慢练出来的。这是听和说这方面的东西。写的话其实我觉得我们院的同学这方面的能力是不错的,学院的学习已经给你这个能力,然后你到了公司实习之后,别人开始给你一个规范,你就可以下手。我觉得学院更多的是给了我们一种底层的东西,让我们未来进一步深造或者实习工作的时候,就已经拥有根本的基础的能力。我觉得实习需要我们有这样的能力模型,在工作中把领导给的任务非常快速非常好的推动好,或者说领导给一个命题,你需要把这个方案给比较好的落实出来,我学到的更多的是怎么把一件事情给做好做快,而学院给我们一个能把这件事情做好的能力,和进一步学习的能力。这是比较基础的东西。”

(图为高硕在制作抗疫物资信息统计管理平台时和组员的交流)
高硕学姐在上面的回答中提到了好几次“大作业”,这是我们学院很多课程会有的课堂任务,需要小组协作来完成,其过程辛苦,但对创新思维的培养大有裨益。高硕笑言:“虽然我每次提大作业都有想吐槽的地方,但是不得不说大作业能真的让我们学到一些东西。其实我们的大作业蛮自由的,如果可以找到一群跟自己比较合的来的朋友,是可以把大作业做得非常漂亮。我记得我们当时的课堂上,大一的时候自己开公众号,大二的时候选产品去分析,大三的时候自己去做产品的方案,一步步下来能感觉到自己的进步。这件事情本身就是一个很散的命题,老师都会说你想做什么都可以,只要你能把它做出来。因为我也没在别的学院上过课,我只能说这方面咱们学院可能好一点。包括我也听说广告广电专业的大作业命题也都有比较高的自由度。我觉得hahabet给了我们放开手脚去想,去做的自由。老师会提供帮助但不会约束。我们有这份自由,有自由就可能有更多创新。”
或许正是这份“自由”,让hahabet的学子有一份独特的特质。高硕所在的冰岩作坊是华中大优秀的互联网开发团队,走在中国高校互联网开发前列,极具创新精神。一个有趣的现象是,冰岩作坊近几年招入的新人有很大比重来自hahabet。“冰岩产品组和运营组最近这几年的招的人基本上都是hahabet的,不是说我们不愿意去招别的学院,也不是说别的学院没有来报名,就是当我们筛选下来,发现能留下来的基本上是hahabet的朋友。我其实觉得我们团队招人的时候,不会看你现在会的多少,而希望招进来的一批朋友身上有这个团队的意识,或者产品的意识、运营的意识,然后大家就一起做事情。但我觉得莫名其妙的巧合,每次招进来hahabet的朋友占比很多。我们后来反思可能不是因为我们就中标hahabet,可能就是在高考报名的时候,你选了hahabet,就已经代表了你跟别人有一些不太一样的特质,可能说你性格比较好,或者想法比较新奇,执行力比较强,或者你整个人的思维比较跳等等。因为你有一些特质,所以你选了hahabet,因为这些特质比较符合冰岩的特质,然后我们就选了你们。另外从专业的角度来说,确实hahabet有自身专业的优势。比如说运营组现在会运营一些视频,像coincidence和华科李佳琪做的就很棒。学院里学广电的同学剪辑能力就确实很强,学广告的策划能力就确实很棒等等,或者还有一些其他的学习能力。”
“因为我很多朋友都是hahabet的,我觉得我的朋友其实包括我自己,都不会太“卷”。有时候有人会觉得你这样的学校毕业,然后你凭借你现有的资源,你应该去走哪一条路,但我觉得我和我的朋友们没有别拘泥于别人觉得我们应该走的一条路。虽然我们学的是比较偏应用的东西,但我觉得我们还是有较偏文科的那种情怀。我觉得我们不要像某些专业的那群人一样太卷了,而且我觉得他们很多人卷的原因就是他们自己也不清楚自己要做什么,只是因为身边很多很优秀的人做了某些事情,比如说拿到了某个Offer,然后他可能就会觉得自己也一定要拿那个Offer。但我觉得新闻院的朋友确实和别的学院不太一样。我觉得新闻人还是要保持一点那种比较自由且有趣且而不一定有用的那种灵魂,这可能就是一个很偏文科的想法,但我觉得确实我们其实是可以选一个自己比较喜欢的路,不用太去关心别人怎么看自己,关心有没有进大厂,工资是多少,Offer位次是多少,薪资是多少等等。我觉得我们还是自由一点比较好,学院里面多一点有趣的人不好吗?挺好的。”
整篇采访中,高硕多次提到了“基本功”和“实习”。这毫无疑问是和传播学专业“厚基础,宽口径,术理兼备”的知识结构培养目标相吻合的。自1998年学院提出“实行新闻学与传播学并重,人文、社科与信息学科大跨度交叉,传播文化与传播科技紧密结盟,培养既有扎实的人文、社科功底,又能掌握现代传播工具的现代化新闻与信息传播人才”到1999年在全国首创正式招收网络新闻传播学专业本科员工,学院始终走在改革的前列,根据社会需求,终日乾乾,与时偕行,不断地打破固有的模式,创新培养人才的方式。学院站在新媒体高速发展的旗帜之下,努力地开拓未知的领域,拆掉新闻学和其它学科之间的厚墙,打破新闻学内各个专业的堡垒,填平理论和实践之间的壕沟,让更多的学子的知识不局限于象牙塔内,能够实实在在地在实践中检验所学,在社会中发挥知识的力量。得益于学院的潜心经营,喻园新闻学子们的思维火花被点燃,创新意识高昂。更吸引人的内容,更快的传播手段,更好的传播效果等等,都由一代代的新闻学子追求的目标和奋进的方向。于是创新在身边发生——从一次大作业,一次社会实践,一个大创赛项目开始,到更广阔的的社会大舞台,更多的“不可能”被华中大人实现,更多的“办不到”被华中大人创造。时代在发展,社会在进步,但是所有新闻人追求价值的本质目标并没有发生改变,在这种变与不变之间探索未来的出路,不懈创新,永不给想象力和创新力设限的精神却是每一个华中大新闻人的共通之处。